由交通運輸部公路科學研究所牽頭制定的行業標準《氫氣(含液氫)道路運輸技術規范》(計劃號:JT 2023-03)已完成征求意見稿,近日公開征求意見。
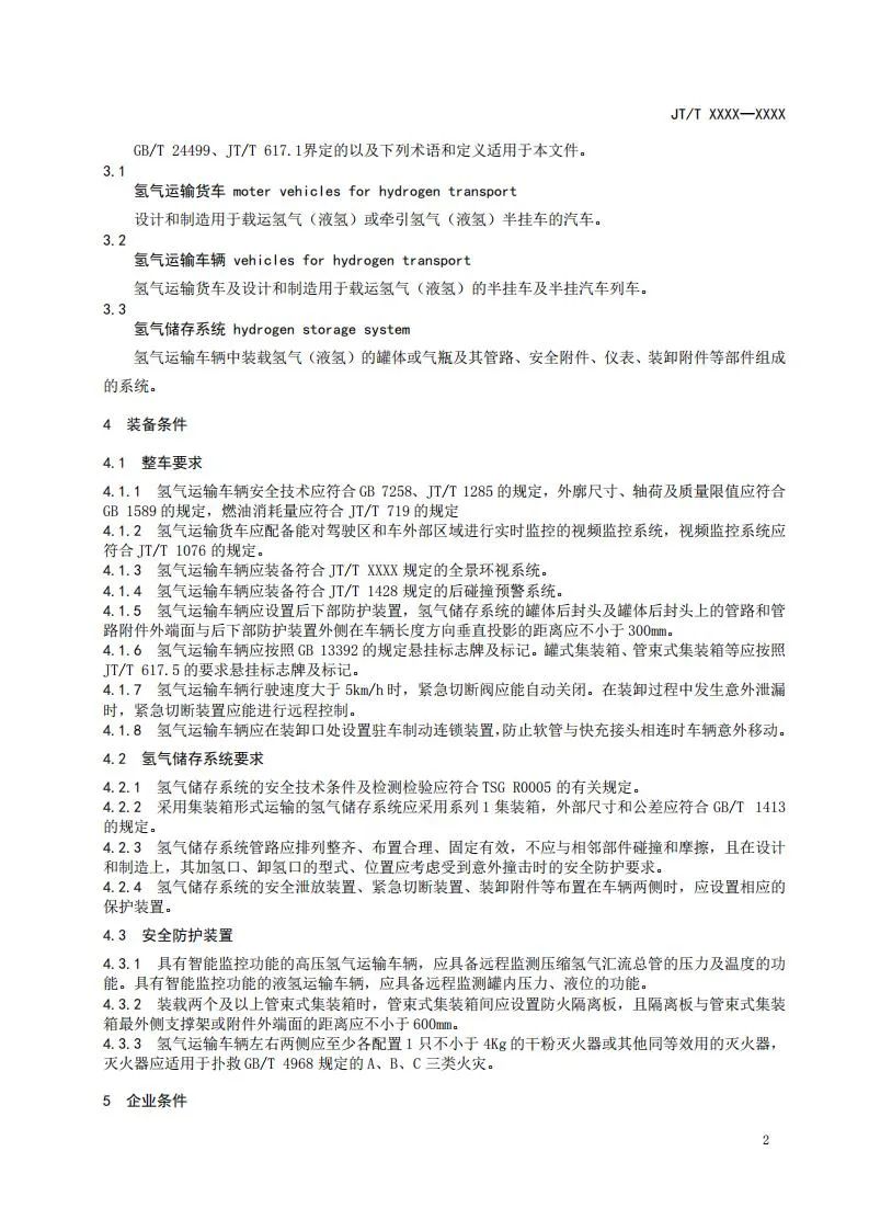
該文件規定了氫氣(含液氫)道路運輸的裝備條件、企業條件、運輸要求、裝卸安全、停放要求及應急處置等要求;適用于采用長管拖車、罐車、管束式集裝箱、罐式集裝箱等車輛或裝備的氫氣(含液氫)道路運輸;不適用于采用盛裝氫氣的散裝氣瓶、集束裝置(臥式設計的集束裝置除外)和集裝籃,以及固態氫等的道路運輸。
《氫氣(含液氫)道路運輸技術規范》對壓縮氣態氫氣和冷凍液態氫氣的道路運輸過程,從運輸裝備、運輸條件、運輸安全及應急處置等諸方面進行了技術規范。尤其重要的是,該標準為實現民用液氫道路運輸提供了前提保障。
2023年8月,交通運輸部在《關于下達2023年交通運輸標準化計劃(第一批)的通知》中提出,制定《氫氣(含液氫)道路運輸技術規范》。文件指出,項目完成周期原則上不得超過18個月。
2023年10月,交通運輸部公路科學研究院汽車運輸研究中心在北京大興國際氫能示范區組織召開了交通運輸行業標準《氫氣(含液氫)道路運輸技術規范》研討會,行業標準啟動制定。
一定程度上,氫能產業標準不完善是影響產業發展的重要因素之一。此次標準工作推進,將對氣氫、液氫上路給予路權,也將對氫能產業發展起到巨大的推動。
全文如下:













